Pasar al contenido principal
Junta de Andalucía
Inicio
Buscar
Andalucía Emprende, Fundación Pública Andaluza
  • Temas
    Temas
    • Red Territorial de Apoyo a Emprendedores
    • Servicios ofrecidos
    • Economía Social
    • Convocatorias
  • La fundación
    La fundación
    Imagen por defecto Vacante
    • Titular
    • Organigrama
    • Transparencia
    • Órganos
      • Dirección General
      • Patronato
      • Coordinaciones provinciales
  • Servicios
    Servicios
    • Información y seguimiento
      • Presentación de Reclamaciones, Quejas y Sugerencias
    • Ofertas de empleo
    • Licitaciones y contratos
    • Servicios de información
      • Normativa
      • Catálogo de publicaciones
      • Buscador de los Centros Andaluces de Emprendimiento
    Directo a
    • Perfiles de contratante
    • Pide cita en tu centro CADE más cercano
    • Presenta Reclamaciones, Quejas o Sugerencias
    • Herramientas de gestión
  • Buscar
    Buscar

recomendador solapa responsive

  1. Inicio

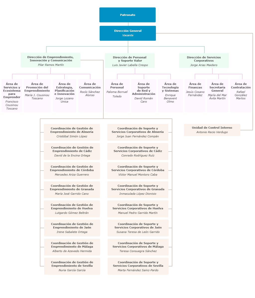
Organigrama de Andalucía Emprende, Fundación Pública Andaluza, M.P.

Organigrama de Andalucía Emprende, Fundación Pública AndaluzaPatronatoDirección General
Archivo
Descarga del organigrama (pdf)
Fecha de actualización
18/03/2026
Junta de Andalucía
Agenda 2030

Andalucía con Ucrania

  • Accesibilidad
  • Aviso legal
  • Canal de denuncias interno
  • Política de cookies
  • Protección de datos

Disitintivo ENS certificacion media RD311/2022