Pasar al contenido principal
Junta de Andalucía
Inicio
Buscar
Canal Sur Radio y Televisión, S.A.
  • Temas
    Temas
    • Programación
    • TV a la carta
    • Sintoniza Canal Sur
    • Radio a la Carta
    • Ventas y operaciones comerciales
  • La empresa
    La empresa
    Juan de Dios Mellado Pérez Juan de Dios Mellado Pérez
    • Titular
    • Organigrama
    • Transparencia
      • Información institucional y organizativa
      • Empleo público
      • Relaciones con la ciudadanía
      • Contratos, convenios y subvenciones
      • Información económica y presupuestaria
  • Servicios
    Servicios
    • Ofertas de empleo
    • Licitaciones y contratos
    Directo a
    • Descarga la aplicación Facturae
    • SiREC-portal de licitación electrónica
  • Buscar
    Buscar

recomendador solapa responsive

  1. Inicio

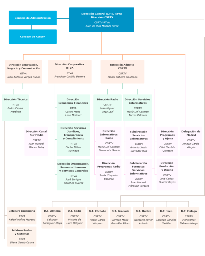
Organigrama de Canal Sur Radio y Televisión, S.A.

Organigrama de Canal Sur Radio y Televisión, S.A.Dirección General
Archivo
Descarga del organigrama (pdf)
Fecha de actualización
19/11/2025
Junta de Andalucía
Agenda 2030

Andalucía con Ucrania

  • Accesibilidad
  • Aviso legal
  • Canal de denuncias interno
  • Política de cookies
  • Protección de datos

Disitintivo ENS certificacion media RD311/2022